网站首页
春考新闻
春考政策
招生院校
春考培训
在线学习
资料下载
历年分数线
专升本
网上报名
联系我们
关于我们
联系方式
手 机:17695976617
Q Q:1751708588
联系人:景老师
地 址:天津市南开区
春考新闻
2026年天津市高职院校分类招生考试(面向中职毕业生)网上报名系统
2026年天津高职分类考试|面向中职毕业生报名热点问答
2026年高职院校分类招生考试 (面向中职毕业生)报名时间
2026年高职分类考试说明
2025年天津市高职分类考试(中职生)征询志愿及高职升本考试录取查询
2025年天津市高职分类考试(面向中职毕业生)征询志愿和高职升本科考试招生录取工作结束,4月30日15时起考生可以查询录取结果
春考培训
置顶公众号,免费领网课啦~
2025天津市高职分类考试(春季高考)10月时事政治
2025天津市高职分类考试(春季高考)9月时事政治
2025天津市高职分类考试(春季高考)8月时事政治
2025天津市高职分类考试(春季高考)7月时事政治
2025天津市高职分类考试(春季高考)6月时事政治
位置:
首页
>>
春考培训
2025天津市高职分类考试(春季高考)6月时事政治
时间:2025-08-22
作者:超级管理员
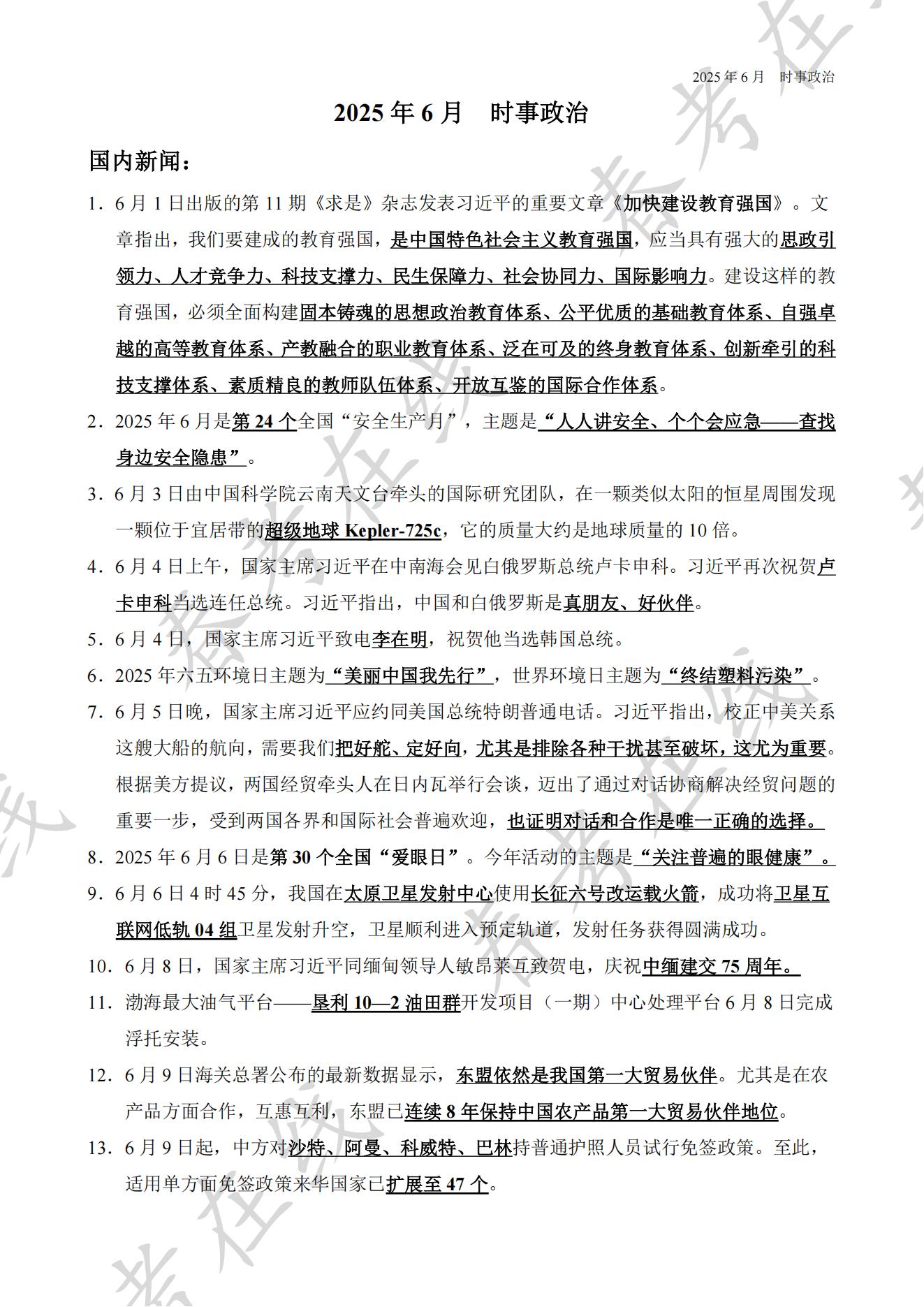
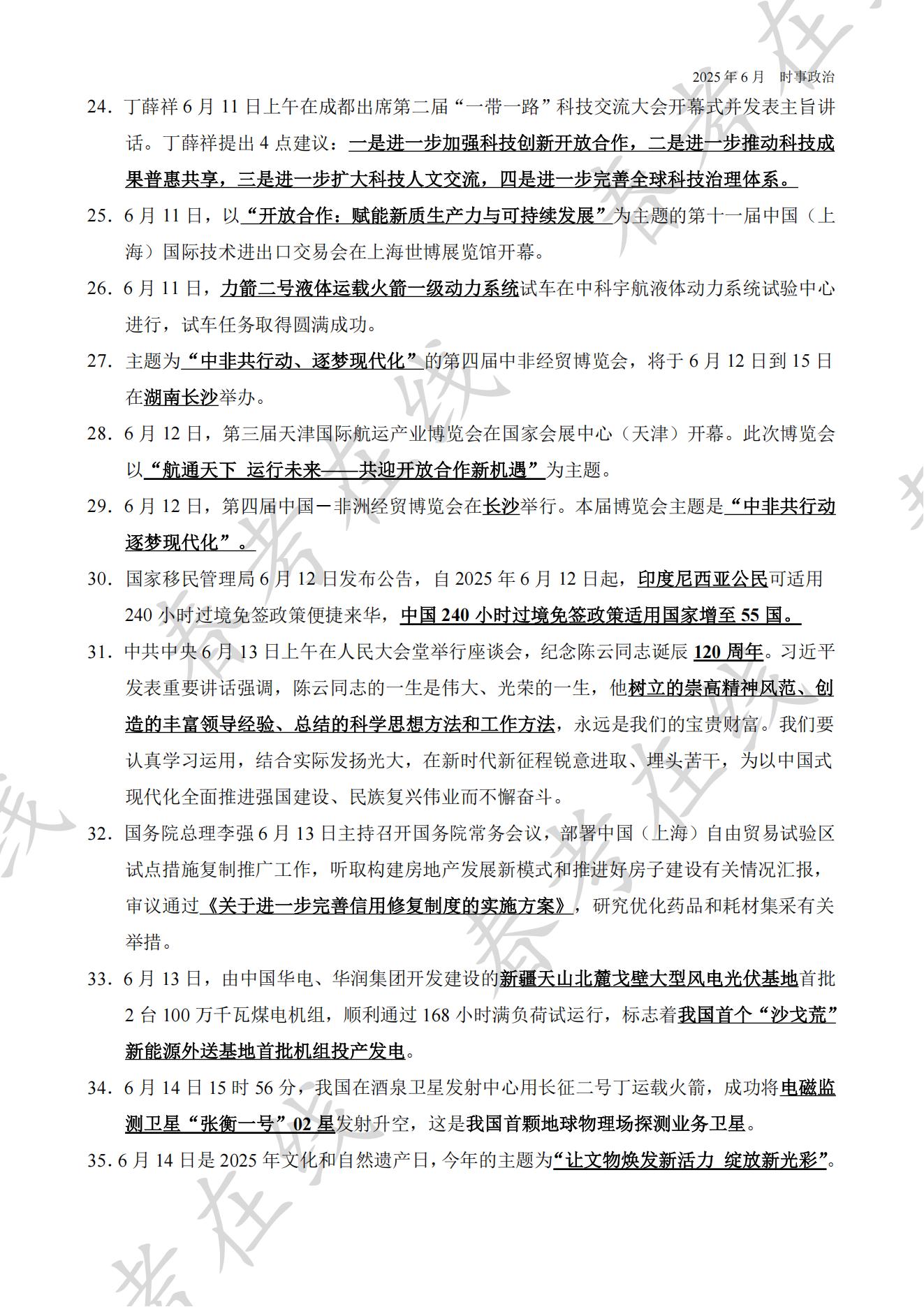
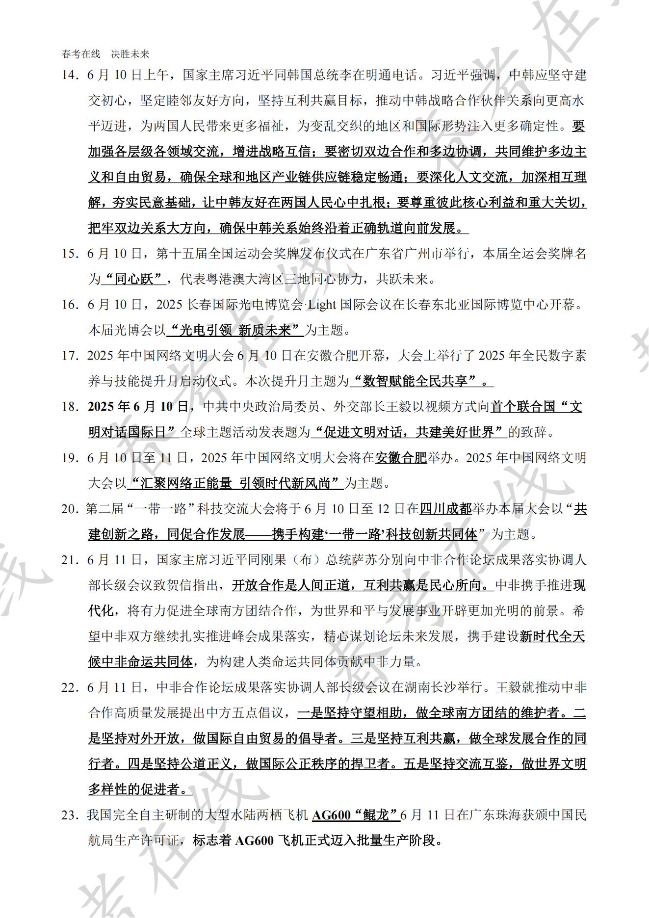
2025天津市高职分类考试(春季高考)6月时事政治
2025年6月时事政治.pdf